永續治理架構
東捷資訊體認企業永續發展重要性,成立【永續發展推動小組】,擬定永續發展方針,負責於公司內部推行並且落實,逐步將永續經營理念融入東捷資訊企業文化當中。
為因應永續發展涵蓋環境、社會與公司治理(下稱ESG)等面向,永續發展推動小組下設有數個工作小組以玆運作,由權責部門蒐集利害關係人對環保、職業安全、供應鏈管理、勞動人權、營運績效以及公司治理等關注議題。同時,本於尊重利害關係人權益,並於公司網站設置利害關係人專區,適切回應其所關注之重要永續議題。
為落實企業永續發展,精進永續事務推行,永續發展推動小組每年至少召開一次會議,定期向董事會報告當年度永續發展執行成果。

永續發展政策
東捷資訊追求永續經營及獲利的同時,依循重大性原則,積極落實永續發展,以符合平衡環境、社會、公司治理發展之國際趨勢及重視利害關係人之權益,並將其納入公司管理方針與營運活動,以達永續經營之目標。因此,企業永續發展實務守則,依據落實公司治理、發展永續環境、維護社會公益及加強企業永續發展資訊揭露四大原則,承諾善盡企業社會責任以達成促進經濟、社會與環境生態之平衡及永續發展的願景。具體政策如下:
-
落實公司治理
-
建置有效的公司治理架構
-
強化董事會職能
-
尊重利害關係人權益
-
發展永續環境
-
推動節能減碳
-
落實環境保護與綠色經營
-
維護社會公益
-
遵守國際人權宣言
-
關懷社會、促進社區發展
-
加強企業永續發展資訊揭露
-
提升企業永續發展資訊透明度
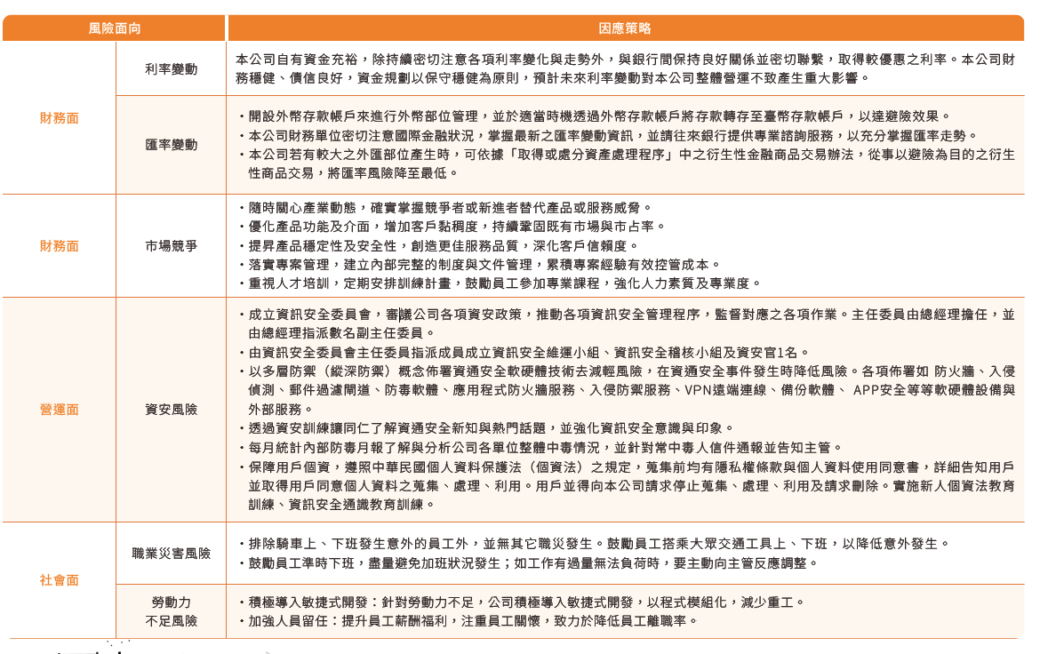
風險管理
面對日新月異的經營環境,本公司透過總經理室及管理團隊負責風險管理相關經營規劃活動的展開,風險管理範疇涵蓋公司治理、環境及社會面。公司之風險項目及因應策略如下:

