本公司以達成永續經營及發展,塑造同仁良好之工作環境,於民國89年起成立職工福利委員會及辦理各項福利措施,使員工得享企業經營利潤,有關公司福利措施如下:

公司福利措施

  • 薪資報酬:完善的薪資結構、視個人績效表現發放年終獎金、績效獎金、員工酬勞等獎金
  • 員工保險:勞保、健保、勞退提繳、團體保險(壽險、住院醫療、意外險醫療)
  • 健康檢查:定期健康檢查及新進人員體檢補助
  • 婚禮及生育賀儀:同仁於結婚/生育時享有公司祝福禮金
  • 喪禮慰助:同仁或其親屬身故時提供公司喪葬補助金
  • 定期下午茶:固定週期下午茶,提供同仁於繁忙工作之餘小點心享用
  • 健康促進:同仁可自由報名參與每月特約護理師提供個人專業健康諮詢、每半年特約醫師專業健康諮詢,及特約心理諮商機構合作提供免費固定次數心理諮商服務,不定期主題式健康講座及宣導等,照顧同仁身心靈之健康。

職工福利措施

  • 生日禮券補貼:同仁於生日當月享有生日禮券之補貼
  • 婚禮及生育賀儀:同仁於結婚/生育時享有公司祝福禮金
  • 喪禮慰助:同仁或其親屬身故時提供公司喪葬補助金
  • 員工旅遊:同仁可自由報名參加公司舉辦之定期員工旅遊活動,享公司補助同仁個人費用。
  • 三節禮券及禮品:端午、中秋、春節禮券及禮盒發放
  • 尾牙活動:慰勞同仁年度辛勞除了享用美食之餘及符合東捷正式員工身分的同仁也享有抽獎活動資格。
  • 住院慰問金:同仁住院慰問金
  • 不定期舉辦各項活動

退休制度及實施情形

同仁報到當日,依勞工退休金條例規定之員工,本公司按月提繳工資之6%退休金至勞工個人之專戶,提供同仁退休之後的生活保障。

工作環境

  • 工作環境設置AED裝置,以因應心臟疾病突發狀況之急救。特約職醫及職護從事勞工臨場健康服務,藉以瞭解員工健康狀況,作為工作請調分派及環境改善依據。
  • 維護辦公室空氣品質及確保員工健康加裝空氣清淨機。
  • 確保員工衛生安全每月飲水機保養、定期環境消毒。

員工進修及訓練

  • 訂有教育訓練辦法,培養員工專業知識與技能,發揮職能確保工作品質及效率。
  • 提供多元化訓練課程及各項專業教育訓練如共識營、多元線上課程平台使用、專業課程、主管培訓等課程。
  • 提供認證課程及證照補助費用。

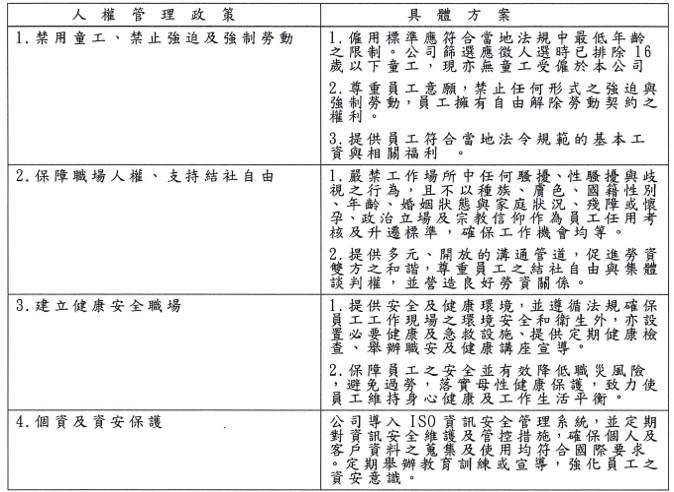
人權與性別政策

  • 東捷資訊遵循並支持【聯合國世界人權宣言】、【聯合國全球盟約】與【國際勞工組織公約】之勞動標準,善盡企業社會責任並致力打造有尊嚴的工作環境,保障全體員工、利害關係人及供應商和合作夥伴、客戶等之基本人權,均能獲得合理、平等且有尊嚴對待。
  • 本政策範圍及於子公司與其他具有實質控制能力之機構或法人等集團企業與組織。
  • 人權管理政策及具體方案摘要如下:

itts human right protection

 

  • 人權保障訓練:定期舉辦相關教育訓練,提高人權保護意識,降低相關風險。
  • 權益溝通管道暢通及違規處理:為達到充分溝通及有效解決人權問題之目的,公司設下列意見諮詢及申訴管道,讓員工、供應商、合作夥伴及其他利害關係人得向東捷回饋意見或舉報似違規行為。公司並對於違反或未遵循法令、公司內部規定者,依獎懲相關辦法辦理評議及懲戒事宜。人權問題申訴信箱: HR@itts.com.tw